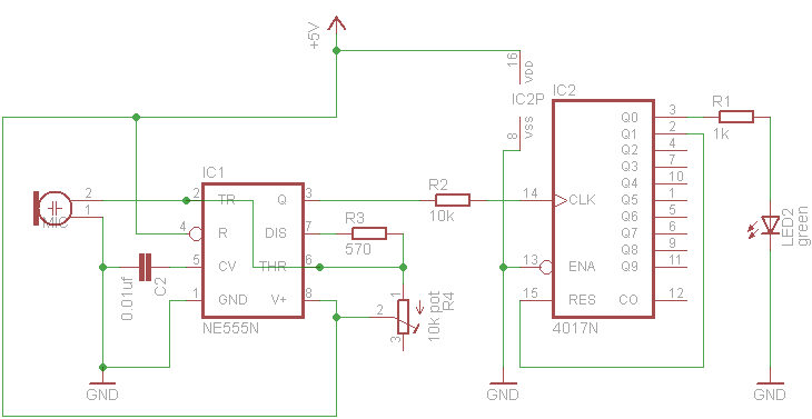
Although the name of the circuit is clap switch it can be turned on by any sound which has pitch similar to a clap sound. This construction will give mono pulse when trigger received from mic the duration of pulse time varies respect to r2 and c2 connected with ic555.
Sensitive Clap Switch Circuit
Clap switch circuit diagram using 555 timer. Although its name is clap switch but it can be turned on by any sound of approximately same pitch of. Clap switch is an interesting hobby circuit which turns on the lights with a clap sound. Resistors 1k 47k 100k ohm capacitor 10uf ic7474 more precisely dm74s74n d type flip flop led and battery 5 9v circuit diagram and explanation. In this tutorial we will learn how to make a clap switch circuit using a 555 timer ica clap switch circuit can turn onoff any electrical component by the sound of a clap. It consists of condenser mic to pick sound of the clap and convert from sound energy to electrical energy which is then used to trigger 555 timer output where led is connected. The clap switch circuit is yet another simple and cool project.
Clap switch circuit is a basic electronics project made from the basic components such as ic 555 timer bc 547 transistors led resistors capacitors etc. This is simple clap switch circuit diagram. You can use this circuit concept in many ways to activate sound based project. Please like share and. In this circuit 555 timer ic and 7474 dual positive. Share on tumblr remote access to electrical devices are makes us comfortable and if you can control electric device with clap then it makes you very joyful and here we have prototype a simple clap on clap off switch using 555 timer and this circuit can help us to control any electric device here for an example we have taken electric bulb.
Working and schematic diagram of clap swith circuit. You can see the connections in above clap on clap off circuit diagram. Although its name is clap switch but it can be turned on by any sound of approximately same pitch of clap soundthe main component of this clap switch circuit is the electric condenser mic which has been used as a sound sensorcondenser mic basically converts sound energy into electrical energy. This clap operated on off switch circuit is useful to on off any appliance. 242 creating delay timer for the circuit 330 corrections connecting delay timer to clap switch and more details on circuit 418 circuit diagram thanks for watching. This is another clap on off circuit diagram using 555 timer and 7474 icwhen clap the load is switch on and when again clapped then load is switch off.
Initially the transistor is in off state because there is not enough 07v base emitter. This is a simple electronic project and mostly used to turn on and off ac appliances with the help of sound. Circuit is work by the detection of clap sound. Clap switch is an interesting hobby circuit which turns on the lights with a clap sound. Share on tumblr this clap switch circuit using ic 555 is a hobby circuit makes led to glow while you clap or make louder noise.

















