I show how to test a guitar switch for continuity using a multimeter. The 3 band eq works in conjunction with a coil tap switch for maximum control over a wide variety of professional bass tones.
Need Advise Wiring Seymour Duncan Pickups To Ibanez Rg7421
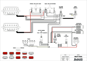
Ibanez 3 way switch diagram. 1 hb 1 single. Ibanez wiring diagram h s h 1v 1t 5 way switch. Neck neck bridge bridge. Ibanez wiring diagram 3 way switch wiring diagram is a simplified gratifying pictorial representation of an electrical circuitit shows the components of the circuit as simplified shapes and the faculty and signal connections amid the devices. Icreatables recommended for you. Custom diagram order form page.
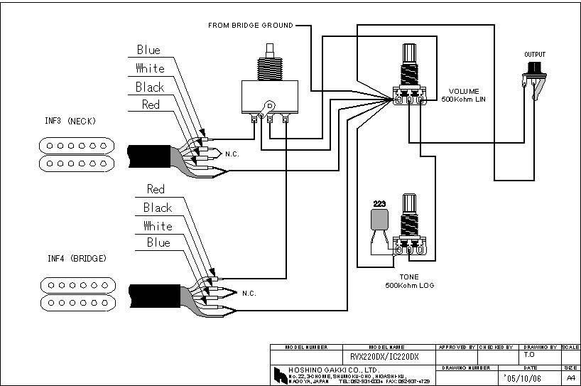
Wire a 3 way switch duration. 1 neck series 2 neck parallel 3 neck in series bridge in series pickups in parallel 4 1 coil from each pickup in. Attached is a wiring diagram for the ibanez style models irg irg reply to. Ibanez wiring diagrams 5 way switch richard. The pickup switch is really mangled loose and crackly so im thinking it needs to be replaced. Neck neck bridge bridge.
Fender esquire wiring 2 pickup guitar. Neck neck bridge bridge. 3 way tele switch. Ibanez custom electronics 3 band eq w3 way power tap switch. Tchiks guitars and furniture 1182440 views. Ic 200 wiring dimarzio bridge humbuckeribz neck humbucker ibanez 3 way switch 1 volume 1 tone.
2 humbuckers w 3 way toggle switch. Sometimes it can be frustrating trying to find the right wiring diagram for what you want to do especially if your doing a. Ic wiring 2 humbuckers ibanez 3 way switch 1 volume 1 tone. Ic 200 wiring 2 humbuckers ibanez 3 way switch 1 volume 1 tone. Our wiring techs can design a custom wiring diagram for any brand and type of pickups with your choice of custom controls and options. Tap mode single coil creates a punchy dynamic sound with superior articulation.
Easy to read affordable and delivered by email for free. Ibanez offers electric guitars bass guitars acoustic guitars effect and pedals amps plus guitar accessories like tuners straps and picks. 2 virtual or area or hs. Just wondering if anyone knows where i might find a diagram for wiring the sentient nazgul or seymour duncan in general pickup in an ibanez with 5 way. I built a guitar out of a shelf during lockdown. However i have read in the past that ibanez 5 way switches are not the standard kind which is how they achieve this functionality.













