Washing machine motor wiring diagram collections of wiring diagram further ge motor motor repalcement parts and diagram. Mayta washing machine wiring diagram 4k wallpapers design.
Washing Machine Motor Wiring Connections Tagalog Youtube
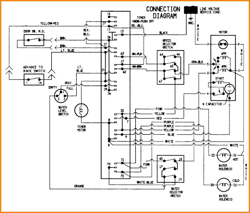
Washing machine capacitor wiring diagram. Wiring diagram yamaha f115tlrb archives ipphil new wiring. In the first part of the video we tell you how to wire the motor we are using and at 725 we start discussing. This is video i want to show you about easy electric motor repair how to connect capacitor to washing machine dryer motor. And then we talk about the complete wiring of 3 wire washing machine motor. I we switch the motor on. All of us hope youll like our video clip concerning.
A 2 way switch is used in washing machine wiring to switch the motor in one or 2 direction. This video will teach you how to use an old washing machine motor for a diy project. Washing machine motor capacitor wiring diagram with timer parts of 3 wire washing machine. First we talk about the parts step by step. This picture is from a washing machine motor indesit repurposed in a dc operated motor by watching the original connection we will find that is got 8 pins starting with the tacho coil 87 that i showed previously we will not use in this configurationmoving down 6 is not connected 543 are the stator connection wich loochs like a single coil with 2 connection and another aditional center tap. Sd washer motor wiring diagram get free image about wiring diagram.
Tow way switch. The basic washing machine motor wiring diagram is called direct drive if is connected to ac direct wire or hot wire washing machine motor is very easy just follow the wires and starting from bottom 13 stay connected and the rest 2 and 4 we gonna connect them to battery or ac source the connection is the same because is a universal motor it can.

















