800 x 600 px source. It reveals the components of the circuit as simplified forms as well as the power as well as signal links in between the tools.
Reversing Starter Wire Diagram Dodgees 9 Mareikekirsch De
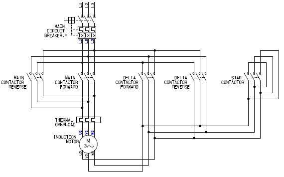
Reverse forward starter diagram. I shown the 3 pole mccb circuit breaker 2 magnetic contactor normally open normally close push button switch thermal overload relay 3 phase 4 wire system supply 3 phase motor with connection trip indicator light etc. In this article we are going to learn about the forward reverse starter. Now in the below diagrams three phase motor will rotate in two directions viz forward and reverse. Figure above shows the ladder diagram of the forward reverse starter. Three phase motor connection stardelta y δ reverse and forward with timer power control diagram as we have already shared the starting method of three phase motor by star delta starter with timer circuit power and control circuits. As the name defines forward reverse starter is used to run the motor in both sides forward and reverse.
The figure given below shows the control and power diagram of forward and reverse starter diagram. Reverse forward motor starter control and power circuit with diagram motor windingstar delta starterdol starterstar delta connection3 phase dol starter connection diagram direct online starter. Forwed reverse power. Forward reverse starter diagram. A wiring diagram is a simplified conventional pictorial representation of an electrical circuit. In the 3 phase motor forward reverse starter wiring diagram.
One for the forward start and reverse stop and the second push button for the reverse start and forward stop. Mar 4 2017 forward and reverse motor starter wiring diagram elec eng world. Here we are using only two push buttons in the diagram. The supply can not the the other conductor because nc and no both are open. Now lets discuss the working of the ladder diagram of the forward reverse starter. Three phase slip ring rotor starter control power diagrams.
Variety of single phase motor wiring diagram forward reverse. There is problem in control drawing because when motor runs forward or reverse then we can not change its state to forward or reverse by its push button. Here are a few of the leading drawings we obtain from various sources we wish these pictures will serve to you and with any luck very appropriate to just what you want about the reversing motor starter wiring diagram is. Reverse forward starter power wiring is one of the most important wiring diagrams for an electrician in this rdol starter we have to use 2 power contactor one for forward and other for reverse. Single phase forward reverse motor wiring diagram concerbiz size.

















