Star delta starter control circuit diagram star delta control circuit star delta motor connection motor control with circuit. In a semi automatic star delta starter we require three contactors for connecting the motor windings is star and delta connections.
Star Delta Starter Wiring Diagram Pdf Home Wiring Diagram
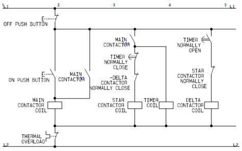
Star delta starter control circuit pdf. Power and control circuit. Circuit documents 8 19 power supply 8 21 control circuit supply 8 24 contactor markings 8 25 direct on line start of three phase motors 8 26 control circuit devices for direct on line start 8 34 star delta switching of three phase motors 8 35 control circuit devices for star delta starting 8 45 pole changing motors 8 47. Characteristics features of star delta starter. Controlling the interchanging star connection and delta connection of an ac induction motor is achieved by means of a star delta or wye delta control circuit. This includes the control switch c contact m1 and on and off push buttons. The starting current is 33 of full load current for star delta starter.
Star delta starter can be used only for low to high power three phase induction motors. The peak starting torque is 33 of full load torque. Automatic star delta starter design normally consists of three contactors an overload relay or circuit breaker and a timer for setting the time in the star position starting. Controlling the interchanging star connection and delta connection of an ac induction motor is achieved by means of a star delta or wye delta control circuit. Semi automatic star delta starter. The most active post in electrical engineering centre blog is star delta starter and star delta motor connectioni received many comments and request for star delta circuit diagram.
A star delta starter is a type of reduced voltage starterwe use it to reduce the starting current of the motor without using any external device or apparatus. The peak starting current is 13 to 26 of full load current. So this time i want share my simple star delta circuit diagram completed with power and control line circuiti hope it can be as basic reference for all electrician about star delta starter diagram. Control circuit of star delta starter open transition. How to wire star delta motor starter. Here the circuit diagram of star delta starter explained in detailhere you will learn the connection of star delta starter with three phase motorthe power circuit diagram and control circuit diagram of an automatic star delta starter are explained belowlets understand the star delta starter diagram.
This is a big advantage of a star delta starter as it typically has around 13 of the inrush current compared to a dol starter. The control circuit consists of push button switches auxiliary contacts and a timer. This equipmentappliance reduces starting current and starting torque. Control circuit of star delta starter open transition. The following image shows the control circuit of the push button operated star delta starter. The control circuit consists of push button switches auxiliary contacts and a timer.















